研究背景

在癌症免疫治疗领域,为何有些患者疗效显著,有些却疗效甚微?一项发表于顶级期刊《Nature》的突破性研究,将目光投向了常被忽视的“自身抗体”。研究由耶鲁大学、弗雷德·哈钦森癌症中心等机构联合开展,旨在填补“体液免疫在检查点抑制剂(CPI)治疗中作用”的研究空白。在这场揭示生命奥秘的科研攻坚中,Sony公司SA3800全光谱细胞分析仪与SH800全自动细胞分选仪以其卓越的性能,为这一重大发现提供了从技术奠基到功能验证的关键支持。
内容摘要
研究团队首次在大规模临床队列(374名接受CPI治疗的癌症患者与131名健康对照)中,运用快速细胞外抗原谱分析技术(REAP),系统性扫描了针对6,172种人类分泌蛋白和膜蛋白的自身抗体(AAb)。研究揭示,癌症患者体内存在一个极其丰富且独特的自身抗体库。这些抗体是显著影响CPI疗效的关键因素。
研究发现,某些自身抗体,如能中和I型干扰素(IFN-I) 或 TL1A 的抗体能够增强疗效;而另一些如靶向 BMPR 的抗体,则可能削弱疗效。这为理解CPI的个体差异提供了全新视角,并指明了新的药物开发靶点。

核心发现
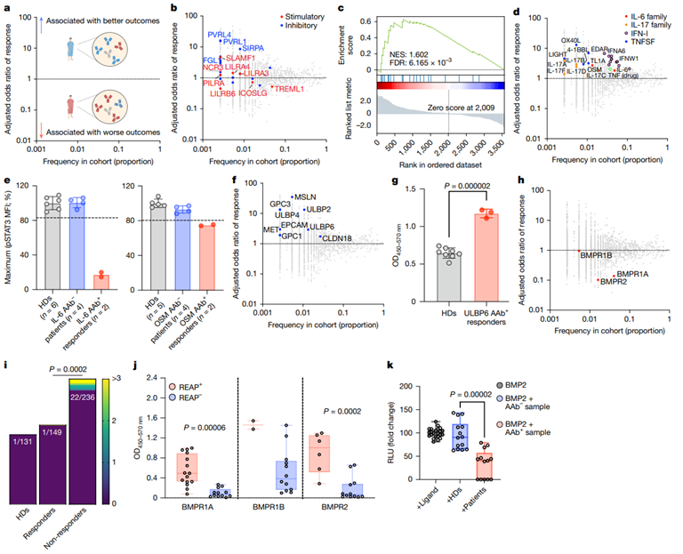
1. 独特的癌症相关抗体特征
与健康人相比,癌症患者拥有更高水平且独特的自身抗体谱,机器学习模型可据此高精度区分两者。

图1. 癌症患者高水平且独特的自身抗体谱
2. 抗体成为疗效“预言家”
增强疗效: 靶向免疫抑制性分子(如FGL1)、促炎细胞因子(如IL-6, IL-17)及I型干扰素的自身抗体,是“友好”的,能提升CPI成功率。
削弱疗效: 靶向BMPR1A/BMPR2等受体的自身抗体,则与治疗耐药密切相关。

图2. 功能性自身抗体与治疗结局相关
3. 中和特定通路可逆转免疫抑制
I型干扰素(IFN-I): 具有广谱中和性抗IFN-I自身抗体的患者,对CPI应答率极高。动物实验证实,联合使用IFN-I通路阻断剂能显著增强CPI疗效。
新靶点TL1A: 研究发现,肿瘤表达的TL1A会诱导抗肿瘤T细胞凋亡。而体内存在的抗TL1A自身抗体能阻断这一过程,从而保护T细胞,增强杀伤效果。
索尼流式亮点
这项研究的成功,高度依赖于其强大的技术平台——REAP。而Sony的SH800全自动细胞分选仪和SA3800全光谱细胞分析仪,正是构建这一平台并验证其发现的核心工具。
1. SH800:高通量筛选,奠定研究基石
在研究的起始阶段,构建一个高质量、全覆盖的“外蛋白组”酵母展示库是REAP技术的前提。SH800在此环节承担了高效、精准的库筛选工作,研究通过Sony SH800细胞分选仪,快速分离出带有FLAG标签、成功展示抗原的酵母细胞,从而确保后续筛选所用的酵母库的纯度和质量。Sony为整个研究提供了用于大规模自身抗体筛查的可靠工具。
2. SA3800:精准分析,验证核心发现
在利用REAP技术鉴定出与疗效相关的自身抗体后,最关键的一步是验证这些抗体是否具有功能性。在此核心环节,SA3800发挥了至关重要的作用。研究显示,在患者自身抗体存在下,特定细胞因子如IFN-I刺激细胞后,下游信号分子(如pSTAT1, pSTAT3)的磷酸化水平显著降低。这些数据直接、有力地证明了:这些自身抗体能够有效中和其靶标蛋白的生物活性。

图3. 中和性抗IFN-I自身抗体具有功能性
总结而言,Sony的这两款仪器在该研究中形成了完美接力:SH800在起点确保了筛查工具的质量,而SA3800则在终点验证了科学发现的真实性。
总结
该研究标志着我们对癌症免疫治疗的理解迈入了一个新阶段。它系统性地揭示了个体预存的自身抗体谱是决定免疫治疗应答的关键内在因素,为解读疗效的“个体差异”提供了强大的新框架,也完美展现了尖端科研工具对推动生命科学进步的决定性作用。
索尼始终致力于成为全球科研工作者最可靠的合作伙伴,不断研发更多创新技术帮助科学家们获取最真实、最精准的数据,从而推动人类对疾病认知的边界。
索尼最新产品FP7000,以全光谱智能化重新定义流式标准。它将全光谱分析的深度与全自动分选的效率完美融合,是流式技术领域的巅峰之作,点击阅读原文可获取更多全光谱智能化流式细胞分选仪FP7000的相关信息。
参考文献:
Dai, Yile et al. “Humoral determinants of checkpoint immunotherapy.” Nature vol. 644,8076 (2025): 527-536. doi:10.1038/s41586-025-09188-4